Poisson Distribution is a Discrete Distribution.
It estimates how many times an event can happen in a specified time. e.g. If someone eats twice a day what is the probability he will eat thrice?
It has two parameters:
Generate a random 1x10 distribution for occurrence 2:
from numpy import random
x = random.poisson(lam=2, size=10)
print(x)from numpy import random
import matplotlib.pyplot as plt
import seaborn as sns
sns.distplot(random.poisson(lam=2, size=1000), kde=False)
plt.show()Result
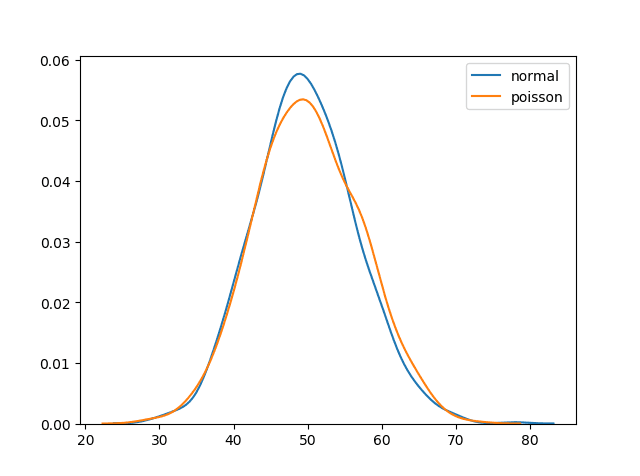
Normal distribution is continuous whereas poisson is discrete.
But we can see that similar to binomial for a large enough poisson distribution it will become similar to normal distribution with certain std dev and mean.
from numpy import random
import matplotlib.pyplot as plt
import seaborn as sns
data = {
"normal": random.normal(loc=50, scale=7, size=1000),
"poisson": random.poisson(lam=50, size=1000)
}
sns.distplot(data, kind="kde")
plt.show()
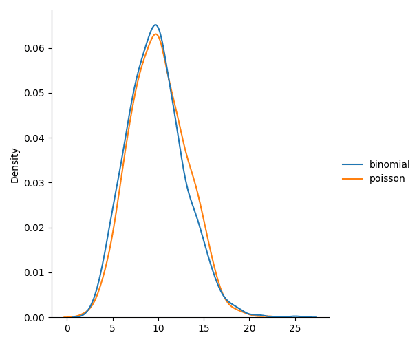
Binomial distribution only has two possible outcomes, whereas poisson distribution can have unlimited possible outcomes.
But for very large n and near-zero p binomial distribution is near identical to poisson distribution such that n * p is nearly equal to lam.
from numpy import random
import matplotlib.pyplot as plt
import seaborn as sns
data = {
"binomial": random.binomial(n=1000, p=0.01, size=1000),
"poisson": random.poisson(lam=10, size=1000)
}
sns.distplot(data, kind="kde")
plt.show()