The Normal Distribution is one of the most important distributions.
It is also called the Gaussian Distribution after the German mathematician Carl Friedrich Gauss.
It fits the probability distribution of many events, eg. IQ Scores, Heartbeat etc.
Use the random.normal() method to get a Normal Data Distribution.
It has three parameters:
Generate a random normal distribution of size 2x3:
from numpy import random
x = random.normal(size=(2, 3))
print(x)Generate a random normal distribution of size 2x3 with mean at 1 and standard deviation of 2:
from numpy import random
x = random.normal(loc=1, scale=2, size=(2, 3))
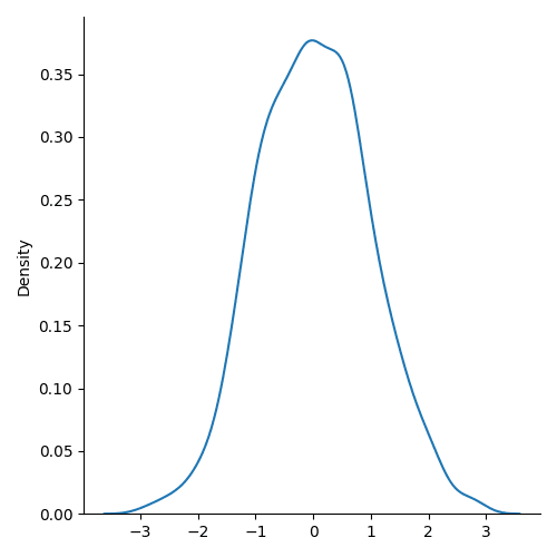
print(x)from numpy import random
import matplotlib.pyplot as plt
import seaborn as sns
sns.distplot(random.normal(size=1000), hist=False)
plt.show()Result
