Binomial Distribution is a Discrete Distribution.
It describes the outcome of binary scenarios, e.g. toss of a coin, it will either be head or tails.
It has three parameters:
Discrete Distribution: The distribution is defined at separate set of events, e.g. a coin toss's result is discrete as it can be only head or tails whereas height of people is continuous as it can be 170, 170.1, 170.11 and so on.
Given 10 trials for coin toss generate 10 data points:
from numpy import random
x = random.binomial(n=10, p=0.5, size=10)
print(x)from numpy import random
import matplotlib.pyplot as plt
import seaborn as sns
sns.distplot(random.binomial(n=10, p=0.5, size=1000), hist=True, kde=False)
plt.show()Resulting Histogram Representation
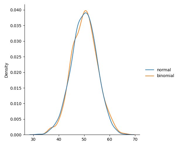
The main difference is that normal distribution is continuous whereas binomial is discrete, but if there are enough data points it will be quite similar to normal distribution with certain loc and scale.
from numpy import random
import matplotlib.pyplot as plt
import seaborn as sns
sns.distplot(random.normal(loc=50, scale=5, size=1000), hist=False, label='normal')
sns.distplot(random.binomial(n=100, p=0.5, size=1000), hist=False, label='binomial')
plt.show()