Chi Square distribution is used as a basis to verify the hypothesis.
It has two parameters:
df - (degree of freedom).size - The shape of the returned array.Draw out a sample for chi squared distribution with degree of freedom 2 with size 2x3:
from numpy import random
x = random.chisquare(df=2, size=(2, 3))
print(x)from numpy import random
import matplotlib.pyplot as plt
import seaborn as sns
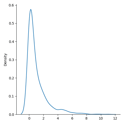
sns.distplot(random.chisquare(df=1, size=1000), hist=False)
plt.show()